Управленческий хаос. Чась 2: Содержание управленческого хаоса и направления противодействия

24.03.2025


Предыдущие части:


Первая часть — постановка вопроса и описание моделей для исследования.


Источники управленческого хаоса


Управленческий хаос, как неорганизованная сложность (или шум, неопределенность), формируется из множества ошибок управления.

Множество ошибок управления условно можно разделить на*:


— ошибки создания системы. Ошибки создания системы, как правило, связаны с нарушениями системных принципов и законов, которые определяют и ограничивают исходную жизнеспособность системы на начальных этапах функционирования (прим.: ошибки, связанные с нарушениями системных принципов и законов дополнительно рассмотрены в третьей части материала);

— ошибки функционирования системы. Ошибки функционирования системы связаны с нарушениями в алгоритме управления, проявляются в контексте ошибок создания системы, усиливают негативное влияние нарушений системных принципов, снижая потенциал системы.


* — ошибки на этапе утилизации системы управления в данном материале не рассматриваются.


В зависимости от учета ошибок создания, ошибок функционирования, внешних условий рассматриваются 4 уровня потенциала систем:


  1. Максимальный — целевой результат с минимальными затратами ресурсов и времени, который может получить система в идеальных внешних условиях и без ошибок создания и функционирования.
  2. Виртуальный — целевой результат с минимальными возможными затратами ресурсов и времени, который может получить система в реальных внешних условиях без ошибок создания и ошибок функционирования.
  3. Достижимый — целевой результат с минимальными возможными затратами ресурсов и времени, который может получить система в реальных внешних условиях с учетом ошибок создания, но без ошибок функционирования.
  4. Реальный — целевой результат с фактическими затратами ресурсов и времени, который получает система в реальных внешних условиях с учетом ошибок создания и ошибок функционирования.

В контексте данной статьи под ошибкой управления понимается действие субъекта управления, мешающее достижению цели и приводящее к увеличению разницы между реальным и достижимым (или виртуальным) целевым результатом.Исключение ошибок функционирования при управлении позволяет реализовывать достижимый потенциал организации. Исключение ошибок создания и ошибок функционирования позволяет приближаться к виртуальному потенциалу организации.

Важно отметить, что ошибки, как элемент объективной реальности, сами по себе не являются чем-то абсолютно негативным, если система/субъект управления "имеет право на ошибку". Негативным фактором являются ситуация, когда ошибка повторяется! Чтобы ошибка не повторялась, необходимо выполнение следующих условий:

  • ошибка должна обнаруживаться;
  • должна определяться суть неправильного действия (причины), приводящие к ошибке;
  • должны вырабатываться и реализовываться новые "правильные" варианты действия, отличающиеся от ошибочного действия.

Позитивными факторами, способствующими лучшему обнаружению ошибок, определению причин неправильных действий и выработке правильных действий, являются:

  • способности субъекта управления (в т.ч., уровень интеллекта, производительность, воля, интуиция);
  • опыт субъекта управления;
  • знание и учет при принятии решений субъектом управления системных законов и принципов (которые будут рассмотрены в третьей части статьи).


Оценка силы хаоса в конкретном источнике

Доменная модель Ущерб от управленческого хаоса

Точная абсолютная оценка негативного влияния на систему той или иной ошибки управления (того или иного источника управленческого хаоса) затруднительна, т.к. степень ущерба зависит от множества факторов.

Оценка ущерба от управленческого хаоса


Однако, возможна относительная оценка влияния ошибок управления на систему по следующим параметрам:


1. Возможные временные потери системы из-за ошибки относительно длительности периода цикла управления (градации: сотые доли периода, десятые доли периода, сопоставимо с периодом, один период и более).

2. Возможные ресурсные потери системы из-за ошибки относительно объема ресурсов, требуемого в цикле управления (градации: сотые доли объема, десятые доли объема, сопоставимо с объемом, один объем и более).

3. Уровень максимального ущерба (градации: незначительный, допустимый, существенный, критический, фатальный).

4. Количество циклов управления с влиянием ошибки, через которое может наступить максимальный ущерб (градации: 1, 2, 3 и более циклов).

5. Возможность провокации новых ошибок (градации: да, нет).

Перечень типов источников управленческого хаоса


По результатам анализа моделей управления определен перечень типов источников управленческого хаоса в привязке к шагам модели цикла управления:


1. Формирование и инициализация системы.

1.1. Опознавание факторов среды.

1.1.1. Построение модели надсистемы.

1.1.1.1. Определение функционального запроса надсистемы к системе.


1.1.1.1.1. Ошибка определения функционального запроса надсистемы к системе.


Ошибка заключается в некорректном определении потребностей надсистемы, которые должны удовлетворяться посредством системы на начальном этапе функционирования, а также требований, которые при этом должны выполняться. Ошибка приводит к тому, что вектор целей системы может противоречить вектору целей надсистемы. Если ошибка существенна, то имеет место риск того, что система не сможет быть жизнеспособной с начала функционирования из-за нехватки адаптивных возможностей. В благоприятных обстоятельствах ошибка может нивелироваться в течение первых циклов функционирования системы в процессе уточнения полной функции управления и адаптации системы. Данные замечания актуальны для всех ошибок фазы формирования и инициализации системы.


1.1.1.2. Определение доступных ресурсов надсистемы для использования системой.


1.1.1.2.1. Ошибка определения ресурсов надсистемы, которые могут использоваться системой.


Ошибка заключается в некорректном определении условий, видов, объемов, временных параметров ресурсов, которые система может получать от надсистемы для своего функционирования. Ошибка может приводить к невозможности реализации циклов управления системой (временным и ресурсным потерям) на начальных этапах функционирования. В благоприятных обстоятельствах ошибка может нивелироваться в течение первых циклов функционирования системы в процессе адаптации системы.


1.1.1.3. Определение ограничений надсистемы, влияющих на систему.


1.1.1.3.1. Ошибка определения ограничений надсистемы, влияющих на систему.


Ошибка заключается в некорректном определении ограничений надсистемы, что, в свою очередь, может приводить к выработке неоптимальных концепций управления.


1.1.2. Построение модели контекста (внешней среды).


1.1.2.1. Ошибка формирования модели контекста.


Ошибка заключается в недостаточной адекватности модели контекста. Это может приводить к ошибкам прогнозирования внешних условий, состояний надсистемы и субъекта управления, ошибкам формирования вектора целей, ошибкам выбора концепций управления.


1.2. Выявление объекта управления.


1.2.1. Ошибка формирования модели объекта управления.


Ошибка заключается в недостаточной адекватности модели объекта управления реальности. Это может приводить к ошибкам прогнозирования состояний объекта управления, ошибкам формирования вектора целей, ошибкам выбора концепций управления.


1.3. Осознание необходимости управления.


1.3.1. Ошибка принятия решения о необходимости управления.


Варианты ошибки могут быть следующими:


- управление объективно целесообразно, но принято решение, что управление не целесообразно (будет упущено время; в будущем возможностей перехватить управление может оказаться меньше, ресурсов потребуется больше);

- управление объективно не целесообразно, но принято решение, что управление целесообразно (будут впустую потрачены ресурсы). Данные ошибки могут приводить к потере ресурсов, возможностей и другим видам ущерба.


1.4. Формирование намерения на управление.


1.4.1. Ошибка намерения на управление.


Варианты ошибки могут быть следующими:


- несвоевременность старта управления (рано или поздно);

- отсутствие намерения на управление при условии объективной необходимости и осознании необходимости управления. Данные ошибки могут приводить к потере ресурсов, возможностей и другим видам ущерба.


1.5. Проектирование системы.

1.5.1. Проектирование вектора целей (проектирование иерархической модели результатов системы).


1.5.1.1. Ошибка состава целей.


Ошибка заключается в некорректном составе набора и связей контрольных (целевых) параметров системы. Ошибка может быть вызвана, в т.ч., ошибками моделей контекста и объекта управления. Ошибка, в зависимости от разновидности, может приводить к фактическому отсутствию управления (т.е. к режиму самоуправления объекта управления), неэффективному управлению и нерезультативному управлению.

Неэффективное управление — оценка управления, при которой цели достигаются, но с превышением необходимых затрат ресурсов (~управление в нормальном или допустимом режимах).

Нерезультативное управление — оценка управления, при которой цели не достигаются, независимо от затраченных ресурсов (~управление в аварийном режиме). Частным следствием нерезультативного управления может быть (гибель) разрушение системы. У каждой системы есть "запас прочности", условно измеряемый в количестве циклов нерезультативного управления и объемах потерянных ресурсов из-за неэффективного управления, после которых система погибает.


1.5.1.1.1. Потеря целей.


Ошибка заключается в потере контрольных (целевых) параметров системы. Ошибка может приводить к фактическому отсутствию управления (т.е. к режиму самоуправления объекта управления). Что, в свою очередь, может приводить к невыполнению системой своих функций по предназначению.


1.5.1.1.2. Лишние цели.


Ошибка заключается в попытке субъекта управления влиять на параметры, управление которыми нецелесообразно по каким-либо причинам. Ошибка приводит к неэффективному управлению (т.е. к потере ресурсов).


1.5.1.2. Ошибка приоритета целей.


Ошибка заключается в неадекватном балансе фокусировки ресурсов на частных целях системы. Ошибка может приводить к неэффективному и нерезультативному управлению. Это, в свою очередь, может приводить к невыполнению системной своих функций по предназначению.


1.5.1.2.1. Ошибка определения типа частной цели (блокирующая/не блокирующая).


Частная ошибка приоритета целей — ошибка отнесения частной цели к типу блокирующая/ не блокирующая (см. иерархическую модель результатов). Ошибочное отнесение объективно блокирующей частной цели к типу не блокирующей может приводить к невозможности достижения общих целей системы (с соответствующим ущербом). Ошибочное отнесение объективно не блокирующей частной цели к типу блокирующей может приводить к лишним затратам ресурсов.


1.5.1.3. Ошибка иерархии целей.


Ошибка заключается в некорректном определении причинно-следственных связей между частными целями системы. Ошибка может быть вызвана, в т.ч., ошибками моделей контекста и объекта управления. Ошибка может приводить к неэффективному или нерезультативному управлению.


1.5.1.4. Ошибка критериев целей.


Ошибка заключается в неадекватном выборе типа критерия (превосходство, оптимальность, пригодность) по умолчанию для частной цели. Ошибка может приводить к неэффективному или нерезультативному управлению.


1.5.2. Проектирование вектора состояния и вектора ошибки.


1.5.2.1. Ошибка состава вектора состояния.


Ошибка заключается в некорректном составе набора и связей контрольных (целевых), управляемых и свободных параметров. Ошибка может быть вызвана, в т.ч., ошибками моделей контекста и объекта управления, а также ошибками в векторе целей. Ошибка, в зависимости от разновидности, может приводить к фактическому отсутствию управления, неэффективному управлению или нерезультативному управлению.


1.5.2.1.1. Потеря параметров в векторе состояния.


Ошибка заключается в потере контрольных (целевых), управляемых или свободных параметров. Ошибка может приводить к:


- фактическому отсутствию управления (т.е. к режиму самоуправления объекта управления);

- выбору ошибочных концепций управления и формированию ошибочных векторов управляющих воздействий.


1.5.2.1.1.1. Потеря контрольных параметров в векторе состояния.


Ошибка может приводить к фактическому отсутствию управления (т.е. к режиму самоуправления объекта управления) и к нерезультативному управлению.


1.5.2.1.1.2. Потеря управляемых параметров в векторе состояния.


Ошибка может приводить к выбору ошибочных концепций управления и формированию ошибочных векторов управляющих воздействий. Что, в свою очередь, может приводить к нерезультативному управлению.


1.5.2.1.1.3. Потеря свободных параметров в векторе состояния.


Аналогично п. 1.5.2.1.1.2.


1.5.2.1.2. Лишние параметры в векторе состояния.


Ошибка заключается в наличии неактуальных контрольных (целевых), управляемых или свободных параметров в векторе состояния. Ошибка, в зависимости от разновидности, может приводить к неэффективному управлению или нерезультативному управлению.


1.5.2.1.2.1. Лишние контрольные параметры в векторе состояния.


Ошибка может приводить к нецелесообразным затратам ресурсов на управление неактуальными контрольными параметрами, а также к нерезультативному управлению, если приоритеты лишних контрольных параметров конкурируют с приоритетами объективно целесообразных контрольных параметров.


1.5.2.1.2.2. Лишние управляемые параметры в векторе состояния.


Ошибка может приводить к выбору ошибочных концепций управления и формированию ошибочных векторов управляющих воздействий. Что, в свою очередь, может приводить к нерезультативному управлению.


1.5.2.1.2.3. Лишние свободные параметры в векторе состояния.


Аналогично п. 1.5.2.1.2.2.


1.5.2.2. Ошибка алгоритмов расчета ошибок.


Ошибка заключается в некорректном расчете значений ошибок управления (ошибки управления не соответствуют действительности). Ошибка может быть вызвана, в т.ч., ошибками моделей контекста и объекта управления. Ошибка может приводить к нерезультативному или неэффективному управлению.


1.5.2.2. Ошибка правил оценки результатов управления.


Ошибка заключается в некорректных выводах о результатах цикла управления с учетом фактических условий и событий в процессе управления. Ошибка может приводить к фиксации ошибочных знаний субъектом управления. Что, в свою очередь, будет провоцировать повторные ошибки и нерезультативное или неэффективное управление.


1.5.3. Разработка концепций управления.

1.5.3.1. Разработка способов структурного управления.


1.5.3.1.1. Неадекватный выбор структурного способа управления для объекта управления (контрольного/управляемого параметра).


Ошибка заключается в неадекватном выборе структурного (=более ресурсозатратного, более предсказуемого и менее гибкого) способа управления (как набора концепций управления) для конкретных управляемых (и, как следствие, контрольных) параметров системы.


1.5.3.2. Разработка способов бесструктурного управления.


1.5.3.2.1. Неадекватный выбор бесструктурного способа управления для объекта управления (контрольного/управляемого параметра).


Ошибка заключается в неадекватном выборе бесструктурного (=менее ресурсозатратного, менее предсказуемого и более гибкого) способа управления (как набора концепций управления) для конкретных управляемых (и, как следствие, контрольных) параметров системы.


1.5.3.3. Разработка концепций управления в балансировочном режиме.


1.5.3.3.1. Ошибочная концепция управления в балансировочном режиме.


Ошибка заключается в определении неадекватной концепции управления объектом в балансировочном режиме. Ошибка может быть вызвана, в т.ч., ошибками моделей контекста и объекта управления, а также ошибками в векторе целей и векторе состояния. Ошибка может приводить к тому, что балансировочный режим не будет обеспечен, система будет переходить из нормального в аварийный режим, а также может требоваться переход к маневру (с соответственными повышенными затратами ресурсов). Таким образом, ошибка может провоцировать неэффективное или нерезультативное управление.


1.5.3.3.2. Неполная концепция управления в балансировочном режиме.


Ошибка заключается в определении неоптимальной концепции управления объектом в балансировочном режиме. Ошибка может быть вызвана, в т.ч., неполнотой или ошибками моделей контекста и объекта управления, а также ошибками в векторе целей и векторе состояния. Ошибка может приводить к тому, что балансировочный режим не будет обеспечен, система будет переходить из нормального в допустимый или аварийный режимы, а также может требоваться переход к маневру (с соответственными повышенными затратами ресурсов). Таким образом, ошибка может провоцировать неэффективное или нерезультативное управление.


1.5.3.4. Разработка концепций управления в режиме маневра.


1.5.3.4.1. Ошибочная концепция управления в режиме маневра.


Ошибка заключается в определении неадекватной концепции управления объектом в режиме маневра. Ошибка может быть вызвана ошибками моделей контекста и объекта управления, а также ошибками в векторе целей и векторе состояния. Ошибка может приводить к тому, что режим маневра не будет обеспечен, система будет переходить из нормального в аварийный режим. Таким образом, ошибка может провоцировать неэффективное или нерезультативное управление.


1.5.3.4.2. Неполная концепция управления в режиме маневра.Ошибка заключается в определении неоптимальной концепции управления объектом в режиме маневра. Ошибка может быть вызвана, в т.ч., ошибками моделей контекста и объекта управления, а также ошибками в векторе целей и векторе состояния. Ошибка может приводить к тому, что режим маневра не будет обеспечен, система будет переходить из нормального в допустимый или аварийный режимы. Таким образом, ошибка может провоцировать неэффективное или нерезультативное управление.


1.5.4. Проектирование структур управления.

1.5.4.1. Проектирование элементов управления.


1.5.4.1.1. Отсутствие проектирования иерархии элементов (узлов) управления.


Ошибка заключается в отсутствии ясных обоснованных решений по структуре иерархии элементов (узлов) управления, обеспечивающих результативное и эффективное решение задач управления. Ошибка может приводить на последующих этапах формирования системы к:


- невозможности организовать систему и запустить ее функционирование;

- нежизнеспособности (нерезультативности) системы, сформированной случайно;

- неэффективности системы, сформированной случайно.


1.5.4.1.2. Ошибка проектирования иерархии элементов (узлов) управления.


Ошибка заключается в некорректности решений по структуре иерархии элементов (узлов) управления, обеспечивающих результативное и эффективное решение задач управления. Ошибка может быть вызвана ошибкой иерархии целей. Ошибка может приводить на последующих этапах формирования системы к:


- невозможности организовать систему и запустить ее функционирование;

- нежизнеспособности (нерезультативности) системы, сформированной случайно;

- неэффективности системы, сформированной случайно.


1.5.4.1.3. Неоптимальный баланс между типами элементов (ядро, детерминанта, периферия).


Ошибка заключается в некорректности решений по структуре и составу системы в части балансирующих, интегрирующих и дифференцирующих типов элементов. Ошибка может быть вызвана, в т.ч., ошибками моделей объекта управления и контекста, ошибками в векторе целей и векторе состояния. Ошибка может приводить к снижению жизнеспособности системы на начальном этапе функционирования в связи с недостаточной устойчивостью управления.


1.5.4.1.4. Ошибка функционального состава элементов.


Ошибка заключается в неполном или избыточном составе функциональных элементов. Ошибка может приводить к нерезультативности или неэффективности управления.


1.5.4.2. Проектирование каналов управления.

1.5.4.2.1. Проектирование каналов передачи управляющих воздействий.


1.5.4.2.1.1. Отсутствие проектирования каналов передачи управляющих воздействий.


Ошибка заключается в отсутствии ясных обоснованных решений по составу, конфигурации и параметрам каналов управления. Ошибка может приводить на последующих этапах формирования системы к:


- невозможности организовать систему и запустить ее функционирование;

- нежизнеспособности (нерезультативности) системы со случайно сформированными каналами управления;

- неэффективности системы со случайно сформированными каналами управления.


1.5.4.2.1.2. Ошибка проектирования каналов передачи управляющих воздействий.


Ошибка заключается в некорректности решений по составу, конфигурации и параметрам каналов управления. Ошибка может быть вызвана, в т.ч., ошибками проектирования иерархии элементов управления. Ошибка может приводить на последующих этапах формирования системы к:


- невозможности организовать систему и запустить ее функционирование;

- нежизнеспособности (нерезультативности) системы со случайно сформированными каналами управления;

- неэффективности системы со случайно сформированными каналами управления.


1.5.4.2.2. Проектирование каналов сбора обратной связи.


1.5.4.2.2.1. Отсутствие проектирования каналов сбора обратной связи.


Ошибка заключается в отсутствии ясных обоснованных решений по составу, конфигурации и параметрам каналов обратной связи. Ошибка может приводить на последующих этапах формирования системы к:


- невозможности организовать систему и запустить ее функционирование;

- нежизнеспособности (нерезультативности) системы со случайно сформированными каналами обратной связи;

- неэффективности системы со случайно сформированными каналами обратной связи.


1.5.4.2.2.2. Ошибка проектирования каналов сбора обратной связи.


Ошибка заключается в некорректности решений по составу, конфигурации и параметрам каналов обратной связи. Ошибка может быть вызвана ошибками проектирования иерархии элементов управления. Ошибка может приводить на последующих этапах формирования системы к:


- невозможности организовать систему и запустить ее функционирование;

- нежизнеспособности (нерезультативности) системы со случайно сформированными каналами обратной связи;

- неэффективности системы со случайно сформированными каналами обратной связи.


1.5.5. Проектирование инфраструктуры для функционирования объектов управления.

1.5.5.1. Проектирование горизонтальных каналов коммуникации.


1.5.5.1.1. Отсутствие проектирования горизонтальных каналов коммуникации.


Ошибка заключается в отсутствии ясных обоснованных решений по составу, конфигурации и параметрам горизонтальных каналов коммуникации. Ошибка может приводить на последующих этапах формирования системы к:


- неэффективности системы со случайно сформированными горизонтальными каналами;

- нежизнеспособности (нерезультативности) системы со случайно сформированными горизонтальными каналами.


1.5.5.1.2. Ошибка проектирования горизонтальных каналов коммуникации.


Ошибка заключается в некорректности решений по составу, конфигурации и параметрам каналов обратной связи. Ошибка может быть вызвана, в т.ч., ошибками проектирования иерархии элементов управления. Ошибка может приводить на последующих этапах формирования системы к:


- неэффективности системы со случайно сформированными горизонтальными каналами;

- нежизнеспособности (нерезультативности) системы со случайно сформированными горизонтальными каналами.


1.5.5.2. Проектирование инфраструктуры ресурсного обеспечения объектов управления.


1.5.5.1.1. Отсутствие проектирования инфраструктуры ресурсного обеспечения объектов управления.


Ошибка заключается в отсутствии ясных обоснованных решений по составу, конфигурации и параметрам инструментов и каналов ресурсного обеспечения элементов системы. Ошибка может приводить на последующих этапах формирования системы к:


- неэффективности системы со случайно сформированной инфраструктурой ресурсного обеспечения;

- нежизнеспособности (нерезультативности) системы со случайно сформированной инфраструктурой ресурсного обеспечения.


1.5.5.1.2. Ошибка проектирования инфраструктуры ресурсного обеспечения объектов управления.


Ошибка заключается в некорректности решений по составу, конфигурации и параметрам каналов обратной связи. Ошибка может быть вызвана, в т.ч., ошибками проектирования иерархии элементов управления. Ошибка может приводить на последующих этапах формирования системы к:

- неэффективности системы со случайно сформированной инфраструктурой ресурсного обеспечения;

- нежизнеспособности (нерезультативности) системы со случайно сформированной инфраструктурой ресурсного обеспечения.


1.6. Организация системы управления.

1.6.1. Создание структур управления.

1.6.1.1. Создание иерархии субъектов и объектов управления.


1.6.1.1.2. Ошибка организации иерархии элементов (узлов) управления.


Ошибка заключается в некорректных или неоптимальных действиях по созданию элементов управления системы, подготовке их к тестовому или первому запуску цикла управления. Ошибка может приводить к временным, материальным потерям при запуске системы или неэффективному управлению на начальных циклах функционирования системы.


1.6.1.2. Организация вертикальных каналов коммуникации.

1.6.1.2.1. Организация каналов управления.


1.6.1.2.1.1. Ошибка организации каналов передачи управляющих воздействий.


Ошибка заключается в некорректных или неоптимальных действиях по созданию каналов управления. Ошибка может быть вызвана, в т.ч., ошибками проектирования каналов. Ошибка может приводить на последующих этапах формирования системы к:


- невозможности организовать систему и запустить ее функционирование;

- нежизнеспособности (нерезультативности) системы со случайно сформированными каналами управления;

- неэффективности системы со случайно сформированными каналами управления.


1.6.1.2.2. Организация каналов обратной связи.


1.6.1.2.2.1. Ошибка организации каналов сбора обратной связи.


Ошибка заключается в некорректных или неоптимальных действиях по созданию каналов обратной связи. Ошибка может быть вызвана, в т.ч., ошибками проектирования каналов. Ошибка может приводить на последующих этапах формирования системы к:


- невозможности организовать систему и запустить ее функционирование;

- нежизнеспособности (нерезультативности) системы со случайно сформированными каналами обратной связи;

- неэффективности системы со случайно сформированными каналами обратной связи.


1.6.2. Организация условий для функционирования объектов управления.

1.6.2.1. Организация инфраструктуры ресурсного обеспечения объектов управления.


1.6.2.1.1. Отсутствие организации инфраструктуры ресурсного обеспечения объектов управления.


Ошибка заключается в отсутствии действий по созданию и запуску инфраструктуры обеспечения функционирования элементов системы. Ошибка может приводить на последующих этапах формирования системы к:


- неэффективности системы со случайно сформированной инфраструктурой ресурсного обеспечения;

- нежизнеспособности (нерезультативности) системы со случайно сформированной инфраструктурой ресурсного обеспечения.


1.6.2.1.2. Ошибка организации инфраструктуры ресурсного обеспечения объектов управления.


Ошибка заключается в некорректности или неоптимальности действий по созданию и запуску инфраструктуры обеспечения функционирования элементов системы. Ошибка может быть вызвана, в т.ч., ошибками проектирования инфраструктуры. Ошибка может приводить на последующих этапах формирования системы к:


- неэффективности системы со случайно сформированной инфраструктурой ресурсного обеспечения;

- нежизнеспособности (нерезультативности) системы со случайно сформированной инфраструктурой ресурсного обеспечения.


1.6.2.2. Организация горизонтальных каналов коммуникации.


1.6.2.2.1. Отсутствие организации горизонтальных каналов коммуникации.


Ошибка заключается в отсутствии действий по созданию и запуску горизонтальных каналов коммуникации. Ошибка может приводить на последующих этапах формирования системы к:


- неэффективности системы со случайно сформированными горизонтальными каналами;

- нежизнеспособности (нерезультативности) системы со случайно сформированными горизонтальными каналами.


1.6.2.2.2. Ошибка организации горизонтальных каналов коммуникации.


Ошибка заключается в некорректности или неоптимальности действий по созданию и запуску горизонтальных каналов коммуникации. Ошибка может быть вызвана, в т.ч., ошибками проектирования каналов. Ошибка может приводить на последующих этапах формирования системы к:


- неэффективности системы со случайно сформированными горизонтальными каналами;

- нежизнеспособности (нерезультативности) системы со случайно сформированными горизонтальными каналами.


2. Функционирование и адаптация системы.


2.1. Приемка.

2.1.1. Определение вектора состояния объекта управления.


2.1.1.1. Отсутствие определения вектора состояния.


Для большинства ошибок функционирования актуально примечание. Последствия ошибок могут быть снижены, за счет возможностей объекта управления:


- успешно функционировать в режиме самоуправления;

- обнаруживать и исправлять ошибки субъекта управления.


Отсутствие информации об актуальном состоянии системы в целом, субъекте и объекте управления в частности, контексте не позволяет осуществлять управление — контур управления разомкнут. Постановка целей в таких условиях возможна, но вероятность осуществления объективно результативного и эффективного управления существенно снижена (такой режим возможен, если вектор состояния определяется хотя бы в части контрольных параметров). В конечном счете длительное отсутствие определения вектора состояния приведет к невыполнению системой своих функций по предназначению.


2.1.1.2. Ошибка состава вектора состояния.


Ошибка заключается в некорректном составе набора и связей контрольных (целевых), управляемых и свободных параметров. Ошибка может быть вызвана, в т.ч., ошибками моделей контекста и объекта управления, а также ошибками в векторе целей, которые, в свою очередь, могут быть вызваны исходными ошибками проектирования системы, а также изменениями условий функционирования. Ошибка, в зависимости от разновидности, может приводить к фактическому отсутствию управления, неэффективному управлению или нерезультативному управлению.


2.1.1.3. Опоздание определения вектора состояния.


Ошибка заключается в потере частичной или полной актуальности информации в векторе состояния к моменту его определения в связи с фактическим изменением реальности. Ошибка может приводить к:


- отсутствию управления (если степень актуальности вектора состояния не позволяет стартовать цикл управления);

- нерезультативному управлению (если цикл управлению организуется на основе неактуального вектора состояния, не позволяющего обеспечить достижение целей управления);

- неэффективному управлению (если цикл управления организуется на основе частично неактуального вектора состояния, что, в свою очередь, вызывает дополнительные затраты ресурсов при достижении целей цикла).


2.1.1.4. Ошибка измерения параметров в векторе состояния.


Ошибка заключается в некорректных значениях параметров вектора состояния. Ошибка, в зависимости от степени, может приводить к:


- неэффективному управлению (если ошибка измерения параметров может быть устранена в процессе реализации цикла управления за счет дополнительных ресурсов);

- нерезультативному управлению (если ошибка измерения параметров значительна и не может быть нивелирована в процессе реализации цикла управления за счет дополнительных ресурсов).


2.1.2. Расчет вектора ошибки управления.


2.1.2.1. Отсутствие расчета вектора ошибки.


Отсутствие информации об актуальном расхождении текущего и целевого состояния системы не позволяет осуществлять управление — контур управления разомкнут. Длительное отсутствие расчета вектора ошибки приведет к невыполнению системой своих функций по предназначению.


2.1.2.2. Ошибка расчета вектора ошибки.


Ошибка заключается в некорректных значения параметров вектора ошибки. Ошибка провоцирует неадекватную постановку целей и, в зависимости от степени, может приводить к:


- неэффективному управлению (если ошибка расчета значений вектора ошибки может быть устранена в процессе реализации цикла управления за счет дополнительных ресурсов);

- нерезультативному управлению (если ошибка расчета значений вектора ошибки значительна и не может быть нивелирована в процессе реализации цикла управления за счет дополнительных ресурсов).


2.1.2.3. Опоздание расчета вектора ошибки.


Ошибка заключается в потере частичной или полной актуальности информации в векторе ошибки к моменту его определения в связи с фактическим изменением реальности. Ошибка может приводить к:


- задержке управления (если степень актуальности вектора ошибки не позволяет стартовать цикл управления и требуется повторное выполнение некоторых шагов алгоритма);

- нерезультативному управлению (если цикл управлению организуется на основе неактуального вектора ошибки, не позволяющего обеспечить достижение целей управления);

- неэффективному управлению (если цикл управления организуется на основе частично неактуального вектора ошибки, что, в свою очередь, вызывает дополнительные затраты ресурсов при достижении целей цикла).


2.1.2.4. Отсутствие возврата к измерению вектора состояния при необходимости (на этапе расчета вектора ошибки).


Ошибка заключается в том, что:


- результаты расчета ошибок управления не подвергаются критической оценке;

- в случае обнаружения ошибок расчета не принимается решение о необходимости поиска причин ошибок и возврате на предыдущие шаги цикла управления.


2.1.3. Оценка результатов управления.


2.1.3.1. Отсутствие оценки итоговых результатов цикла управления.


Отсутствие оценки итоговых результатов цикла управления существенно снижает потенциал обучения и развития системы управления и, как следствие, снижает адаптивные свойства системы. В долгосрочной перспективе ошибка может приводить к росту количества случаев неэффективного и нерезультативного управления.


2.1.3.2. Ошибка оценки итоговых результатов цикла управления.


Ошибка заключается в некорректной интерпретации результатов управления, что, в свою очередь, может приводить к формулировке некорректных выводах о правильности подходов к управлению и совершению ошибок управления на очередных циклах управления (приводить к неэффективному или нерезультативному управлению).


2.1.3.3. Опоздание оценки итоговых результатов цикла управления.


Ошибка заключается в потере частичной или полной актуальности информации о результатах управления к моменту их получения в связи с фактическим изменением реальности. Ошибка может приводить к нерезультативному или неэффективному управлению на последующих циклах.


2.1.4. Уточнение полной функции управления.


2.1.4.1. Отсутствие актуализации полной функции управления по результатам управления.


Ошибка заключается в отсутствии критической актуализации базы знаний управления (полной функции управления) по результатам практического опыта управления в текущих условиях. Ошибка существенно снижает потенциал обучения и развития системы управления и, как следствие, снижает адаптивные свойства, устойчивость и безопасность системы. В долгосрочной перспективе ошибка может приводить к росту количества случаев неэффективного и нерезультативного управления.


2.1.4.2. Ошибки актуализации полной функция управления по результатам управления.


Ошибка заключается во внесении в базу знаний управления ошибочных знаний. Что, в свою очередь, может приводить к совершению ошибок управления на очередных циклах управления (приводить к неэффективному или нерезультативному управлению).


2.1.4.3. Опоздание актуализации полной функция управления по результатам управления.


Ошибка заключается в потере частичной или полной актуальности новых знаний к моменту их сохранения в базе знаний управления в связи с фактическим изменением реальности. Ошибка может приводить к нерезультативному или неэффективному управлению на последующих циклах.


2.1.4.4. Отсутствие возврата к оценке результатов управления при необходимости (на этапе уточнения полной функции управления).


Ошибка заключается в том, что:


- не проверяется непротиворечивость новых и старых знаний в базе знаний управления;

- в случае обнаружения противоречий между новыми и старыми знаниями в базе знаний управления не принимается решение о необходимости поиска причин ошибок и возврате на предыдущие шаги цикла управления.


2.1.4.5. Отсутствие возврата к фазе проектирования системы (на этапе уточнения полной функции управления).


Ошибка заключается в том, что:


- в качестве причин невозможности эффективного или результативного управления не выявляются проблемы системного уровня, связанные с неадекватной архитектурой и/или параметрами системы;

- в случае идентификации системных проблем в архитектуре и/или параметрах системы не принимается решение о необходимости перепроектирования системы.


2.2. Прогнозирование.

2.2.1. Прогнозирование состояния объекта управления.


2.2.1.1. Отсутствие прогноза состояния объекта управления.


Ошибка заключается в том, что в процессе управления не используется возможность повышения результативности и эффективности управления за счет прогнозирования изменений объекта управления с учетом его "инерции" и вектора самоуправления.


2.2.1.2. Ошибка прогноза состояния объекта управления.


Ошибка заключается в некорректности определения возможной "траектории движения" объекта управления на предстоящем временном периоде. Ошибка может быть вызвана, в т.ч., ошибками в модели объекта управления. Ошибка может приводить к постановке ошибочных целей и выборе ошибочных концепций управления. Что, в свою очередь, может приводить к неэффективному или нерезультативному управлению.


2.2.1.3. Опоздание прогноза состояния объекта управления.


Ошибка заключается в потере частичной или полной актуальности прогнозных данных к моменту их получения в связи с фактическим изменением реальности. Ошибка может приводить к:


- задержке управления (если степень расхождения прогноза и фактической действительности существенна, что не позволяет стартовать цикл управления, и требуется повторное выполнение некоторых шагов алгоритма);

- нерезультативному управлению (если цикл управлению организуется на основе неактуального прогноза, не позволяющего обеспечить достижение целей управления с учетом выбранных концепций управления);

- неэффективному управлению (если цикл управления организуется на основе частично неактуального прогноза, что, в свою очередь, вызывает дополнительные затраты ресурсов при достижении целей цикла).


2.2.1.4. Отсутствие возврата к измерению вектора состояния при необходимости (при прогнозировании состояния объекта управления).


Ошибка заключается в том, что в случае обнаружения противоречий в имеющихся данных по результатам прогноза не принимается решение о необходимости поиска причин ошибок и возврате на предыдущие шаги цикла управления или возврате к фазе проектирования системы.


2.2.2. Прогнозирование состояния субъекта управления.


2.2.2.1. Отсутствие прогноза состояния субъекта управления.


Ошибка заключается в том, что в процессе управления не используется возможность повышения результативности и эффективности управления за счет прогнозирования изменения состояния субъекта управления.


2.2.2.2. Ошибка прогноза состояния субъекта управления.


Ошибка заключается в некорректности определения возможного состояния субъекта управления на предстоящем временном периоде. Ошибка может быть вызвана, в т.ч., ошибками в модели субъекта управления. Ошибка может приводить к постановке ошибочных целей и выборе ошибочных концепций управления. Что, в свою очередь, может приводить к неэффективному или нерезультативному управлению.


2.2.2.3. Опоздание прогноза состояния субъекта управления.


Аналогично п. 2.2.1.3.


2.2.2.4. Отсутствие возврата к измерению вектора состояния при необходимости (при прогнозировании состояния субъекта управления).


Аналогично п. 2.2.1.4.


2.2.3. Уточнение требований надсистемы.


2.2.3.1. Отсутствие уточнения требований надсистемы перед очередным циклом (периодом) управления.


Ошибка заключается в том, что в процессе управления не уточняется и не прогнозируется функциональных запрос надсистемы к системе. В случае существенного изменения требований надсистемы и изменения запроса к системе, от системы могут требоваться значительные изменения. Ошибка может приводить к неэффективному и нерезультативному управлению, а также к невозможности системы функционировать по предназначению.


2.2.3.2. Ошибка уточнения требований надсистемы перед очередным циклом (периодом) управления.


Ошибка заключается в некорректности определения возможного изменения целей и запроса надсистемы к системе на предстоящем временном периоде. Ошибка может приводить к постановке ошибочных целей и выборе ошибочных концепций управления. Что, в свою очередь, может приводить к неэффективному или нерезультативному управлению.


2.2.3.3. Опоздание уточнения требований надсистемы перед очередным циклом (периодом) управления.


Аналогично п. 2.2.1.3.


2.2.3.4. Отсутствие возврата к измерению вектора состояния при необходимости (при прогнозировании состояния надсистемы).


Аналогично п. 2.2.1.4.


2.2.4. Прогнозирование состояния контекста (внешней среды).


2.2.4.1. Отсутствие прогноза состояния контекста (внешней среды).


Ошибка заключается в том, что в процессе управления не используется возможность повышения результативности и эффективности управления за счет прогнозирования изменений внешней среды с учетом с учетом имеющихся процессов и тенденций.


2.2.4.2. Ошибка прогноза состояния контекста (внешней среды).


Ошибка заключается в некорректности определения возможных изменений условий внешней среды на предстоящем временном периоде. Ошибка может быть вызвана, в т.ч., ошибками в модели контекста. Ошибка может приводить к постановке ошибочных целей и выборе ошибочных концепций управления. Что, в свою очередь, может приводить к неэффективному или нерезультативному управлению.


2.2.4.3. Опоздание прогноза состояния контекста (внешней среды).


Аналогично п. 2.2.1.3.


2.2.4.4. Отсутствие возврата к измерению вектора состояния при необходимости (при прогнозировании состояния контекста).


Аналогично п. 2.2.1.4.


2.3. Планирование.

2.3.1. Определение вектора целей.


2.3.1.1. Отсутствие постановки целей.


Отсутствие информации об актуальных целях системы не позволяет осуществлять управление — контур управления разомкнут. В таких условиях объект управления может остановить функционирование или перейти в режим самоуправления в контексте последней актуальной информации о целях. В результате отсутствия управления система может перестать выполнять свое предназначение.


2.3.1.2. Ошибка приоритизации целей.


Ошибка заключается в неадекватном балансе фокусировки ресурсов на частных целях системы с учетом объективных условий (в т.ч., с учетом актуального функционального запроса надсистемы к системе). Ошибка может быть вызвана, в т.ч., ошибками моделей объекта управления и контекста, ошибками исходной информации в векторе состояния (векторе ошибки). Ошибка может приводить к неэффективному и нерезультативному управлению. Это, в свою очередь, может приводить к невыполнению системной своих функций по предназначению.


2.3.1.3. Ошибка определения типа частной цели (блокирующая/не блокирующая).


Частная ошибка приоритета целей — ошибка отнесения частной цели к типу блокирующая/ не блокирующая (см. иерархическую модель результатов). Ошибка может быть вызвана, в т.ч., ошибками моделей объекта управления и контекста, ошибками исходной информации в векторе состояния (векторе ошибки). Ошибочное отнесение объективно блокирующей частной цели к типу не блокирующей может приводить к невозможности достижения общих целей системы (с соответствующим ущербом). Ошибочное отнесение объективно не блокирующей частной цели к типу блокирующей может приводить к лишним затратам ресурсов.


2.3.1.4. Ошибка иерархии целей.


Ошибка заключается в некорректном определении причинно-следственных связей между частными целями системы. Ошибка может быть вызвана, в т.ч., ошибками моделей контекста и объекта управления. Ошибка может приводить к неэффективному или нерезультативному управлению.


2.3.1.5. Ошибка выбора критериев цели.


Ошибка заключается в неадекватном выборе типа критерия (превосходство, оптимальность, пригодность) для частной цели. Ошибка может приводить к неэффективному или нерезультативному управлению.


2.3.1.5.1. Критерий завышен.


Ошибка заключается в выборе для цели завышенного, объективно недостижимого критерия.


2.3.1.5.2. Критерий занижен.


Ошибка заключается в выборе для желаемого результата объективно заниженного критерия, не реализующего потенциал системы. Это, в свою очередь, может приводить к меньшей устойчивости системы в будущем.


2.3.1.6. Ошибка определения целевых значений.


Ошибка заключается в неадекватном выборе целевого значения для частной цели на предстоящем цикле управления. Ошибка может приводить к неэффективному или нерезультативному управлению.


2.3.1.6.1. Целевое значение завышено.


Ошибка заключается в выборе для цели завышенного, объективно недостижимого желаемого значения.


2.3.1.6.2. Целевое значение занижено.


Ошибка заключается в выборе для цели объективно заниженного желаемого значения, не реализующего потенциал системы. Это, в свою очередь, может приводить к меньшей устойчивости системы в будущем.


2.3.1.7. Опоздание определения вектора целей.


Ошибка заключается в потере частичной или полной адекватности вектора целей к моменту его формирования в связи с фактическим изменением реальности. Ошибка может приводить к:


- задержке управления (если степень расхождения сформированного и целесообразного векторов целей существенна, что не позволяет стартовать цикл управления, и требуется повторное выполнение некоторых шагов алгоритма);

- нерезультативному управлению (если цикл управлению организуется на основе неадекватных недостижимых целей);

- неэффективному управлению (если цикл управления организуется на основе частично неадекватного вектора целей).


2.3.1.8. Отсутствие возврата к прогнозированию при необходимости (на этапе определения вектора целей).


Ошибка заключается в том, что в случае обнаружения противоречий в имеющихся данных по результатам формирования вектора целей не принимается решение о необходимости поиска причин ошибок и возврате на предыдущие шаги цикла управления.


2.3.2. Оценка возможностей достижения целей.


2.3.2.1. Отсутствие предварительной оценки достижения целей.


Отсутствие экспресс-оценки реалистичности достижения целей с учетом имеющихся условий и опыта управления на предыдущих циклах существенно снижает вероятность успеха управления. Ошибка может приводить к неэффективному и нерезультативному управлению.


2.3.2.2. Ошибка оценки возможностей достижения целей.


Ошибка заключается в невыявлении ошибок п.п. 2.3.1.5., 2.3.1.6. (при наличии) на этапе экспресс-оценки реалистичности достижения целей.


2.3.2.3. Опоздание оценки возможностей достижения целей.


Ошибка заключается в потере частичной или полной адекватности результатов экспресс-оценки реалистичности достижения целей к моменту их получения в связи с фактическим изменением реальности. Ошибка может приводить к:


- задержке управления (если степень расхождения сформированного и целесообразного векторов целей существенна, что не позволяет стартовать цикл управления, и требуется повторное выполнение некоторых шагов алгоритма);

- нерезультативному управлению (если цикл управлению организуется на основе неадекватных недостижимых целей);

- неэффективному управлению (если цикл управления организуется на основе частично неадекватного вектора целей).


2.3.2.4. Отсутствие возврата к определению вектора целей при необходимости (на этапе оценки достижимости целей).


Ошибка заключается в том, что несмотря на негативные оценки возможностей достижения целей не принимается решение о необходимости возврате на предыдущие шаги цикла управления для корректировки целей.


2.3.3. Запрос (бронирование) дополнительных ресурсов.


2.3.3.1. Отсутствие оценки необходимых ресурсов для реализации цикла управления.


Ошибка заключается в том, что на этапе экспресс-оценки реалистичности достижения целей не определяется потребность в дополнительных ресурсах, которые требуется получить извне системы. Это, в свою очередь, может приводить к:


- невозможности выбора и формирования приемлемых концепций управления и потере времени из-за необходимости пересмотра вектора целей;

- или неэффективному или нерезультативному управлению в случае запуска цикла управления без требуемых ресурсов.


2.3.3.2. Отсутствие запроса (бронирования) дополнительных ресурсов.


Ошибка заключается в том, что при определении потребности в дополнительных внешних ресурсах не осуществляется предварительное уточнение их наличия и бронирование. Это, в свою очередь, может приводить к:


- невозможности получить дополнительные внешние ресурсы из-за их отсутствия;

- неэффективному или нерезультативному управлению в случае запуска цикла управления без требуемых ресурсов.


2.3.3.3. Ошибка оценки необходимых ресурсов для реализации цикла управления.


Ошибка заключается в некорректности оценки необходимых ресурсов для реализации цикла управления. Это, в свою очередь, может приводить к неэффективному или нерезультативному управлению в случае запуска цикла управления без требуемых ресурсов.


2.3.3.4. Опоздание оценки необходимых ресурсов для реализации цикла управления.


Ошибка заключается в потере частичной или полной адекватности результатов экспресс-оценки реалистичности достижения целей к моменту их получения в связи с фактическим изменением реальности. Ошибка может приводить к:


- невозможности получить дополнительные внешние ресурсы из-за их отсутствия;

- задержке управления;

- неэффективному или нерезультативному управлению в случае запуска цикла управления без требуемых ресурсов.


2.3.3.5. Опоздание запроса (бронирования) дополнительных ресурсов.


Ошибка может приводить к:


- невозможности получить дополнительные внешние ресурсы из-за их отсутствия;

- задержке управления;

- неэффективному или нерезультативному управлению в случае запуска цикла управления без требуемых ресурсов.


2.3.3.6. Отсутствие возврата к определению вектора целей при необходимости (на этапе оценки ресурсов).


Ошибка заключается в том, что в случае невозможности получения требуемых ресурсов не принимается решение о необходимости возврата на предыдущие шаги цикла управления для корректировки целей.


2.3.4. Определение вектора управляющих воздействий.


2.3.4.1. Отсутствие формирования вектора управляющих воздействий.


Ошибка заключается в том, что после определения целей и оценки доступных ресурсов субъект управления не определят концепции управления и их параметры, обеспечивающие желаемую результативность и эффективность управления. В некоторых условиях данную ошибку можно рассматривать как устранение субъекта управления от формирования общей постановки задачи. В некоторых случаях, когда уровень самоуправления объекта управления достаточен для успешного достижения целей, концепции управления могут формироваться самим объектом управления на основании вектора целей (и предыдущих версий векторов управляющих воздействий). Ошибка может приводить к:


- отсутствию управления и остановке функционирования объекта управления;

- задержке управления;

- неэффективному или нерезультативному управлению.


2.3.4.2. Опоздание формирования вектора управляющих воздействий.


Ошибка заключается в потере частичной или полной адекватности вектора целей и вектора управляющих воздействий к моменту их формирования в связи с фактическим изменением реальности. Ошибка может приводить к:


- задержке управления;

- нерезультативному управлению;

- неэффективному управлению.


2.3.4.3. Ошибка вектора управляющих воздействий.


Ошибка заключается в выборе концепций управления или вариантов их использования, не способствующих (мешающих) достижению цели.


2.3.4.3.1. Ошибочные концепции управления используются в векторе управляющих воздействий.


Ошибка заключается в выборе концепций управления, не способствующих (мешающих) достижению цели. Ошибка может приводить к нерезультативному управлению.


2.3.4.3.2. Ошибки параметров реализации концепций управления в векторе управляющих воздействий.


Ошибка заключается в выборе неадекватных способов реализации концепций управления, не способствующих (мешающих) достижению цели. Ошибка может приводить к нерезультативному управлению.


2.3.4.3.3. Ошибки в последовательности реализации концепций управления в векторе управляющих воздействий.


Ошибка заключается в несогласованности (противоречивости) совместной реализации концепций управления, не способствующей (мешающей) достижению цели. Ошибка может приводить к нерезультативному или неэффективному управлению.


2.3.4.4. Неоптимальность вектора управляющих воздействий для достижения целей.


Ошибка заключается в выборе неоптимальных концепций управления или вариантов их использования.


2.3.4.4.1. Неполные концепции управления используются в векторе управляющих воздействий.


Ошибка заключается в использовании концепций управления, содержащих неполные описания (алгоритмы) действий по достижению целей. Это, в свою очередь, может приводить к:


- отсутствию управления и остановке функционирования объекта управления (если отсутствует критичная информация по реализации концепций управления, которую невозможно получить в процессе организации управления);

- задержке управления (если в процессе организации управления требуется дополнительное время для поиска/формирования критичной недостающей информации по реализации управления);

- неэффективному или нерезультативному управлению (если в процессе организации управления в качестве недостающей критической информации будет найдена/сформирована неоптимальная или ошибочная информация по реализации концепций управления).


2.3.4.4.2. Не указаны некоторые параметры реализации концепций управления в векторе управляющих воздействий.


Аналогично п.п. 2.3.4.4.1.


2.3.4.4.3. Не указана последовательность реализации концепций управления в векторе управляющих воздействий.


Аналогично п.п. 2.3.4.4.1.


2.3.4.5. Отсутствие возврата к определению вектора целей при необходимости (на этапе определения вектора управляющих воздействий).


Ошибка заключается в том, что в случае невозможности формирования подходящего вектора управляющих воздействий не принимается решение о необходимости возврате на предыдущие шаги цикла управления для корректировки целей или запроса дополнительных ресурсов. В таком случае продолжение алгоритма управления связано с высокими рисками потери времени и ресурсов без достижения целей управления.


2.3.5. Моделирование результатов управления.


2.3.5.1. Отсутствие моделирования результатов управления в соответствии со сформированным вектором управляющих воздействий.


Ошибка заключается в отсутствии проверки корректности вектора управляющих воздействий с учетом всех исходных данных, имеющихся ресурсов. Это, в свою очередь, может привести к тому, что возможные ошибки в целях и/или векторе управляющих воздействий не будут обнаружены на этапе планирования (будут обнаружены позже, на этапе организации и реализации управления).


2.3.5.2. Ошибки моделирования результатов управления в соответствии со сформированным вектором управляющих воздействий.


Ошибки моделирования результатов управления могут быть двух основных видов:


- поставленные цели при выбранном векторе управляющих воздействий (плане) объективно достижимы, но моделирование показало, что цели не достижимы. При таком варианте ошибка может приводить к потере времени на поиск других вариантов действий или пересмотр целей;

- поставленные цели при выбранном векторе управляющих воздействий (плане) объективно не достижимы, но моделирование показало, что цели достижимы. При таком варианте ошибка может приводить к потере времени и ресурсов на реализацию плана, который не позволит достичь целей.


2.3.5.3. Опоздание моделирования результатов управления в соответствии со сформированным вектором управляющих воздействий.


Ошибка заключается в потере частичной или полной адекватности вектора целей и вектора управляющих воздействий к моменту завершения моделирования в связи с фактическим изменением реальности. Ошибка может приводить к:


- задержке управления;

- нерезультативному управлению;

- неэффективному управлению.


2.3.5.4. Отсутствие возврата к определению вектора целей при необходимости (на этапе моделирования результатов управления).


Ошибка заключается в том, что в случае невозможности достижения цели согласно результатам моделирования не принимается решение о необходимости возврата на предыдущие шаги цикла управления для корректировки целей и/или вектора управляющих воздействий.


2.4. Реализация управления.

2.4.1. Организация исполнения.


2.4.1.1. Отсутствие организации исполнения.


Ошибка заключается в том, что управление реализуется только на основании обозначенных целей и вектора управляющих воздействий (плана) в предположении, что объект управления стартует исполнение самостоятельно без дополнительных действий со стороны субъекта управления. Ошибка может приводить к:


- задержке старта реализации;

- отсутствию реализации;

- новым ошибкам в процессе реализации (что, в свою очередь, может приводить к неэффективной или нерезультативной реализации управления).


2.4.1.2. Ошибки организации исполнения.


Ошибки организации исполнения заключаются в:


- некорректности подготовки и постановки частных задач;

- некорректности обеспечения исходного положения объекта управления перед стартом исполнения;

- отсутствии или некорректности учета фактических условий выполнения частных задач;

- некорректности реализации старта исполнения. Ошибки могут приводить к неэффективности или нерезультативности исполнения.


2.4.1.2.1. Ошибки частных постановок задач (ошибки блоков постановки задачи: кто, что, когда, где, как, зачем).


Ошибки заключаются в отсутствии или некорректности элементов частных постановок задач, определяющих:


- исполнителей и ответственных за частные задачи;

- границы, содержание и ожидаемые результаты частных задач;

- временных параметров частных задач;

- локации и условия выполнения частных задач;

- требования к инструментам, технологиям и порядку исполнения задач;

- контекст частных задач (место в общей структуре задач, связи с другими задачами).


2.4.1.2.2. Ошибки ресурсного обеспечения организации исполнения.


Ошибки заключаются в невыполнении необходимых требований по ресурсному обеспечению задач. В качестве ресурсов обеспечения задач могут рассматриваться, в зависимости от особенностей и контекста задач, материальные/энергетические ресурсы, информация, методическое обеспечение, административная поддержка и т.д.


2.4.1.3. Опоздание организации исполнения.


Ошибка заключается в потере частичной или полной адекватности вектора целей и вектора управляющих воздействий (плана) к моменту старта исполнения в связи с фактическим изменением реальности. Ошибка может приводить к:


- задержке исполнения;

- нерезультативному управлению;

- неэффективному управлению.


2.4.1.4. Отсутствие возврата к определению вектора целей при необходимости (на этапе организации исполнения).


Ошибка заключается в том, что в случае выявления ранее неизвестных факторов, объективно блокирующих реализацию плана и достижение целей (свидетельствующих о невозможности достижения целей), не принимается решение о необходимости возврата к корректировке целей.


2.4.1.5. Отсутствие возврата к определению вектора управляющих воздействий при необходимости.


Ошибка заключается в том, что:


- в случае выявления ранее неизвестных факторов, объективно блокирующих реализацию плана и достижение целей (свидетельствующих о невозможности достижения целей), не принимается решение о необходимости возврата к корректировке вектора управляющих воздействий (плана).


2.4.2. Мотивация исполнения.


2.4.2.1. Отсутствие мотивации исполнения.


Ошибка заключается в том, что задаче обеспечения приемлемого уровня соответствия целей системы и частных целей элементов системе не уделяется необходимое внимание. Ошибка может приводить к неэффективной или, в некоторых случаях, нерезультативной реализации управления.


2.4.2.2. Ошибки мотивации исполнения (ошибки блоков постановки задачи: кто, что, когда, где, как, зачем).Ошибки заключаются в отсутствии или некорректности выполнения задач мотивации в части:


- объектов мотивации;

- содержания мотивации;

- временных параметров мотивации;

- локации и условий мотивации;

- способов реализации мотивации;

- ожидаемых результатов мотивации.


Ошибка может приводить к неэффективной или, в некоторых случаях, нерезультативной реализации управления.


2.4.2.3. Опоздание мотивации исполнения.


Ошибка заключается в отсутствии желаемого уровня синхронизации целей системы и частных целей элементов системы на некотором периоде исполнения. Это, в свою очередь, может приводить к:


- задержке исполнения;

- нерезультативной реализации исполнения;

- неэффективной реализации исполнения.


2.4.3. Координация исполнения.


2.4.3.1. Отсутствие координации исполнения.


Ошибка заключается в том, что задаче обеспечения приемлемого уровня синхронизации действий элементов системы в процессе достижения целей не уделяется необходимое внимание. Ошибка может приводить к неэффективной или, в некоторых случаях, нерезультативной реализации управления.


2.4.3.2. Ошибки координации исполнения (ошибки блоков постановки задачи: кто, что, когда, где, как, зачем).


Ошибки заключаются в отсутствии или некорректности выполнения задач координации в части:


- объектов координации;

- содержания координации;

- временных параметров координации;

- локации и условий координации;

- способов координации;

- ожидаемых результатов и метрик координации.


Ошибка может приводить к неэффективной или, в некоторых случаях, нерезультативной реализации управления.


2.4.3.3. Опоздание координации исполнения.


Ошибка заключается в отсутствии желаемого уровня синхронизации действий элементов системы на некотором периоде исполнения. Это, в свою очередь, может приводить к:


- задержке исполнения;

- нерезультативной реализации исполнения;

- неэффективной реализации исполнения.


2.4.4. Контроль исполнения.

2.4.4.1. Мониторинг исполнения.


2.4.4.1.1. Отсутствие мониторинга исполнения.


Отсутствие мониторинга состояния объекта управления в процессе реализации поставленных задач не позволяет оперативно выявлять возможное отклонение фактического состояния объекта управления от запланированного. Это, в свою очередь, может приводить к невозможности оперативной корректировки исполнения.


2.4.4.1.2. Ошибки мониторинга исполнения (ошибки блоков постановки задачи: кто, что, когда, где, как, зачем).


Ошибка заключается в получении некорректных и/или неполных данных мониторинга. Это, в свою очередь, может приводить к ошибочным корректирующим действиям (либо к ошибочному бездействию в условиях необходимости оперативной корректировки исполнения).


2.4.4.1.3. Опоздание мониторинга исполнения.


Ошибка заключается в задержке поступления данных мониторинга объекта управления. Это, в свою очередь, может приводить к задержке выполнения аудита и выработки и реализации оперативных корректирующих действий.


2.4.4.2. Аудит исполнения.


2.4.4.2.1. Отсутствие аудита исполнения.


Ошибка заключается в отсутствии поиска причин отклонений фактического состояния объекта управления от запланированного в случае выявления расхождений в процессе мониторинга. Это, в свою очередь, может приводить к невозможности выработки адекватных корректирующий действий.


2.4.4.2.2. Ошибки аудита исполнения (ошибки блоков постановки задачи: кто, что, когда, где, как, зачем).


Ошибка заключается в получении некорректных и/или неполных данных о причинах расхождения фактического и запланированного состояний объекта управления. Это, в свою очередь, может приводить к ошибочным корректирующим действиям (либо к ошибочному бездействию в условиях необходимости оперативной корректировки исполнения).


2.4.4.2.3. Опоздание аудита исполнения.


Ошибка заключается в задержке поступления данных аудита объекта управления. Это, в свою очередь, может приводить к задержке выработки и реализации оперативных корректирующих действий.


2.4.4.3. Оперативная корректировка исполнения.


2.4.4.3.1. Отсутствие оперативной корректировки исполнения.


Отсутствие оперативной корректировки исполнения существенно снижает устойчивость управления, т.к. возможные расхождения фактического и запланированного состояний объекта управления могут накапливаться более длительный интервал времени и иметь большие значения, что, в свою очередь, может приводить к выходу объекта управления в аварийный режим функционирования и усложнять корректировку состояния.


2.4.4.3.2. Ошибки оперативной корректировки исполнения (ошибки блоков постановки задачи: кто, что, когда, где, как, зачем).


Ошибки заключаются в отсутствии или некорректности выполнения корректировочных действий в части:


- элементов и параметров корректировки;

- содержания корректировки;

- временных параметров корректировки;

- условий корректировки; - способов корректировки;

- ожидаемых результатов корректировки.


Ошибка может приводить к неэффективной или, в некоторых случаях, нерезультативной реализации исполнения.


2.4.4.3.3. Опоздание оперативной корректировки исполнения.


Ошибка заключается в задержке выполнения корректирующих действий, что, в свою очередь, может приводить к их неактуальности/неадекватности в условиях изменяющихся условий.


2.4.4.3.4. Отсутствие возврата к определению вектора целей при необходимости (на этапе контроля).


Аналогично 2.4.1.4.


2.4.4.3.5. Отсутствие возврата к определению вектора управляющих воздействий при необходимости (на этапе контроля).


Аналогично 2.4.1.5.


3. Утилизация системы.

3.1. Высвобождение ресурсов.


3.1.1. Отсутствие/опоздание высвобождения ресурсов.


3.1.2. Ошибка высвобождения ресурсов.


3.2. Актуализация знаний.


3.2.1. Отсутствие актуализации знаний (субъекта управления или надсистемы).


3.2.2. Ошибки актуализации знаний (субъекта управления или надсистемы).


3.3. Передача объектов управления другим субъектам управления.


3.3.1. Отсутствие/опоздание передачи объектов управления другим субъектам управления.


3.3.2. Ошибка передачи объектов управления другим субъектам управления.



Приоритизированный список источников управленческого хаоса


По результатам экспертной оценки параметров влияния ошибок управления на систему определены оценки негативного влияния источников управленческого хаоса на достижимый потенциал системы.

Приоритизированный пеечень источников управленческого хаоса
Приоритизированный перечень источников управленческого хаоса

Представленный объемный перечень ошибок управления может рассматриваться в качестве исходных данных для исследования управленческой культуры и оценки "управленческого здоровья" организации.


Основные корневые причины управленческого хаоса


По результатам анализа причин возникновения ошибок управления выявлен перечень корневых управляемых причин:


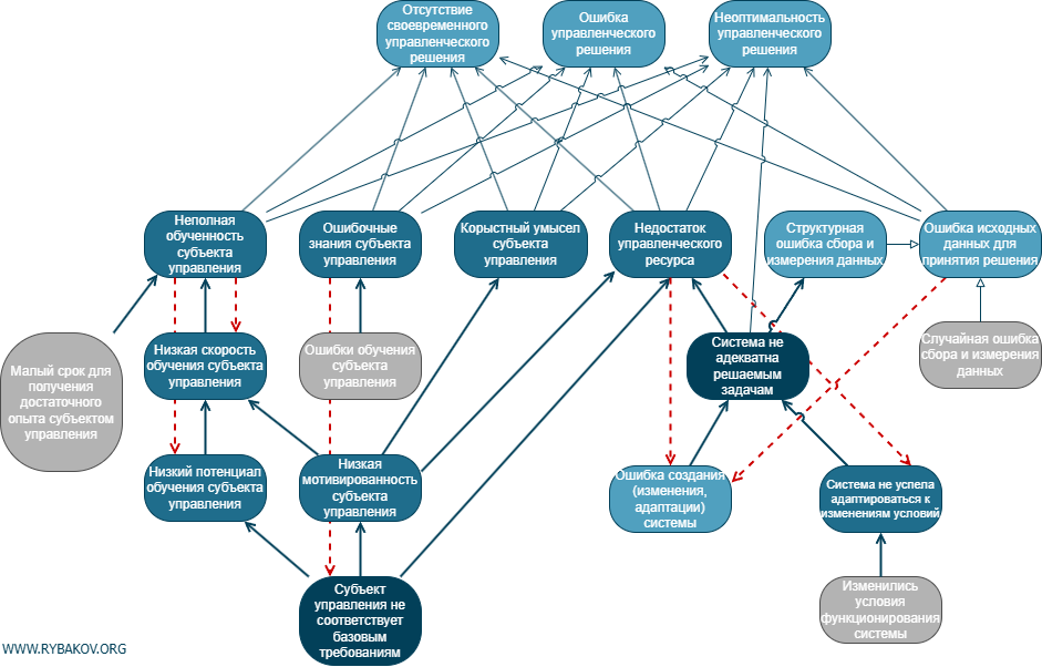
1. Субъект управления не соответствует базовым требованиям в части:


- потенциала обучения;

- уровня базовой мотивации (и набора базовых ценностей);

- уровня производительности;

- объема и качества базовых знаний и навыков.


2. Система не адекватна решаемым задачам в части:


- функциональных характеристик (состав и отношения подсистем и элементов);

- нефункциональных характеристик (производительность, скорость, устойчивость, безопасность, адаптивность и т.д.).

Корневые причины управленческого хаоса

Если выявленные корневые причины управленческого хаоса рассматривать как проблемы (определение: проблема — неразрешимое в текущих условиях противоречие, разрыв между желаемым и действительным), то их можно отнести к следующим уровням:


1. Информационные:


- недостаточный объем и качество базовых знаний субъекта управления.


2. Ресурсные:


- недостаточный потенциал обучения** субъекта управления;

- недостаточный уровень производительности** субъекта управления.


3. Проблемы навыков:


- недостаточный объем и качество базовых навыков субъекта управления.


4. Системные:


- недостаточный уровень базовой мотивации (и набора базовых ценностей) субъекта управления;

- неадекватные функциональные характеристики (состав и отношения подсистем и элементов) системы;

- неадекватные нефункциональные характеристик (производительность, скорость, устойчивость, безопасность, адаптивность и т.д.) системы.


** — зачастую недостаточные потенциал обучения и уровень производительности субъекта управления являются непреодолимыми проблемами системного уровня.


Информационные проблемы связаны с тем, что отсутствует оперативная, достоверная, полная информацию для функционирования. Такие проблемы, как правило, решаются проще всего (путем наладки коммуникаций/ получения информации). Формула проблемы: не было информации — была проблема, появилась информация — нет проблемы.

Ресурсные проблемы связаны с тем, что отсутствуют необходимые ресурсы для функционирования. Такие проблемы решаются путем обеспечения субъектов процесса нужными ресурсами. Формула проблемы: не было ресурсов — была проблема, появились ресурсы — нет проблемы.

Проблемы навыков связаны с тем, что субъект не обладает достаточными компетенциями и опытом для результативного и эффективного функционирования. Такие проблемы, как правило, решаются путем обучения и накопления опыта (при условии наличия потенциала развития у обучаемого субъекта). И такие проблемы отличаются от информационных и ресурсных потенциально бо́льшими затратами времени на решение. Формула проблемы: не было компетенций — была проблема, появились компетенции — нет проблемы.

Системный уровень проблем — самый сложный уровень проблем, связанный с действиями, как правило, неосознаваемых паттернов функционирования, отражающихся на мотивах, целеполагании, реакциях и действиях субъектов в организации. К системному уровню также относятся структурные проблемы (проблемы неадекватности, неоптимальности организационно-функциональной структуры). Для решения проблем системного уровня, как правило, требуется проектирование и реализация затратных по времени и ресурсам мероприятий.

Из трассировки корневых причин управленческого хаоса на уровни проблем видно, что бо́льшая часть причин относится к сложным, ресурсозатратным проблемам.


Противодействие управленческому хаосу


Негативное влияние ошибок управления (источников управленческого хаоса) имеет широкий диапазон: от допустимых временных и ресурсных потерь до ущерба, приводящего к разрушению системы.

Снижение уровня управленческого хаоса повышает результативность и эффективность системы в краткосрочной и долгосрочной перспективе.


Общие принципы снижения уровня управленческого хаоса


Для снижения уровня управленческого хаоса в организации требуется одновременная работа по двум направлениям:


  1. Недопущение управленческих ошибок (~работа с симптомами).
  2. Устранение причин управленческих ошибок.

Баланс фокусировки на направлениях борьбы с управленческим хаосом должен быть в пользу устранения причин управленческих ошибок (например, 60/40%).


Для недопущения управленческих ошибок рекомендуется:


1. Организовать работу системы согласно общей модели управления, иерархической модели результатов и модели типового цикла управления, а именно:


- в том или ином виде "материализовать" (внедрить) элементы общей модели управления: вектор состояния, вектор целей, вектор ошибки, вектор управляющих воздействий, подмножество управляющих воздействий для балансировочного режима, подмножество управляющих воздействий для режима маневра, подмножество концепций структурного управления, подмножество концепций бесструктурного управления;

- формализовать иерархическую модель результатов системы;

- обеспечить однозначное соответствие между элементами системы и элементами общей модели управления и иерархической модели результатов;

- организовать работу системы согласно типовому циклу управления для каждого частного результата.


2. В рамках цикла управления разработать и внедрить механизмы мониторинга, аудита и устранения ошибок управления.


3. Ограниченный ресурс управления системы с первым приоритетом направлять на устранение ошибок управления, имеющих высокую оценку влияния на систему (см. п. Приоритизированный список источников управленческого хаоса). Недопущение (устранение) ошибок управления, имеющих высокую оценку влияния на систему, обеспечивает регулярную результативность системы. Недопущение (устранение) ошибок управления с меньшей степенью влияния на систему обеспечивает повышение эффективности системы (и, как следствие, повышение конкурентоспособности бизнеса).


Устранение причин управленческих ошибок предполагает:


1. Обеспечение необходимой степени адекватности характеристик системы решаемым задачам и условиям за счет роста (количественных изменений) и трансформации (качественных изменений) при сохранении желаемого уровня безопасности. Возможности и особенности роста и трансформации системы в существенной степени определяются законами и принципами управления, которые будут детально рассмотрены в следующей части статьи.

2. Обеспечение соответствия характеристик субъекта управления (субъектов управления всех уровней) системы необходимым требованиям к:


- объему и качеству базовых знаний и навыков;

- потенциалу обучения (адаптации);

- уровню базовой мотивации (и набору базовых ценностей);

- уровню производительности.



Ключевой фактор управленческого хаоса в организации


Человек, исполняющий роль (роли) в организации — узел в организационной иерархии, реализующий множество функций, наиболее важными из которых являются управленческие функции. Причем относиться к человеку как к субъекту управления можно независимо от места в иерархии системы. При необходимости конечный исполнитель также может считаться субъектом управления, т.к. решает управленческие задачи, в которых объектами управления являются он сам, его задачи, инструменты, коммуникации, информационные объекты, материальные средства и т.д.Ключевым фактором успеха в борьбе с управленческим хаосом является управленец, обладающий необходимыми базовыми характеристиками и ценностями, который осуществляет регулярное пополнение и актуализацию своей управленческой базы знаний.


Для обеспечения необходимого качества управленческого ресурса рекомендуется:


  1. Работу по приведению субъектов управления (управленцев) организации в соответствие базовым требованиям и решаемым задачам осуществлять "сверху вниз", согласно народной мудрости "Рыба портится с головы".
  2. Обязательным элементом кадровой политики организации принять необходимость обеспечения соответствия всех управленцев требованиям к потенциалу обучения и набору ценностей. Для этого внедрять системы оценки и сертификации управленцев.
  3. В качестве концептуальной основы управленческой базы знаний организации использовать общую модель управления, иерархическую модель результатов системы, типовой алгоритм управления, делая эти модели неотъемлемой частью культуры организации в целом и управленческого стиля каждого руководителя, в частности. Данная рекомендация может быть реализована стандартными средствами обучения.

Внедрение управленческого стиля, основанного на общих моделях управления, в качестве стандарта организационной культуры позволит существенно повысить эффективность противодействия отдельной сложной категории причин управленческого хаоса — "вредным менеджерам", которые осознанно, из корыстного умысла, или неосознанно, вследствие психологических особенностей или травм, способствуют созданию и/или усилению управленческого хаоса.


В заметке "Хаос как стиль управления" выделяется несколько видов действий "вредных менеджеров", направленных на усиление хаоса, так или иначе, связанных с ошибками управления, которые могут быть выявлены и обработаны:


1. "Манипуляция неопределенностью" (когда "вредные менеджеры" намеренно создают ситуации, в которой подчиненные не могут четко понять цели или политику компании). Данные действия содержат, например, следующие ошибки управления:


1.1.1.1.1. Ошибка определения функционального запроса надсистемы к системе;

1.1.1.2.1. Ошибка определения ресурсов надсистемы, которые могут использоваться системой;

1.1.1.3.1. Ошибка определения ограничений надсистемы, влияющих на систему;

2.1.3.1. Отсутствие оценки итоговых результатов цикла управления;

2.3.1.1. Отсутствие постановки целей;

2.3.4.1. Отсутствие формирования вектора управляющих воздействий.


2. "Избежание структурных мер" и «Создание зависимости» (когда явно или неявно поощряется отсутствие четких процессов и структуры для сохранения "вредными менеджерами" статуса незаменимых в принятии решений). Данные действия содержат, например, следующие ошибки управления:


1.5.3.2.1. Неадекватный выбор бесструктурного способа управления для объекта управления (контрольного/управляемого параметра);

1.5.3.3.1. Ошибочная концепция управления в балансировочном режиме;

1.5.3.3.2. Неполная концепция управления в балансировочном режиме;

1.5.3.4.1. Ошибочная концепция управления в режиме маневра;

1.5.3.4.2. Неполная концепция управления в режиме маневра;

1.5.4.1.1. Отсутствие проектирования иерархии элементов (узлов) управления;

1.5.4.1.2.2. Неоптимальный баланс между типами элементов (ядро, детерминанта, периферия);

2.3.4.4.1. Неполные концепции управления используются в векторе управляющих воздействий;

2.4.1.1. Отсутствие организации исполнения;

2.4.1.2.1. Ошибки частных постановок задач (ошибки блоков постановки задачи: кто, что, когда, где, как, зачем);

2.4.3.1. Отсутствие координации исполнения;

2.4.3.2. Ошибки координации исполнения (ошибки блоков постановки задачи: кто, что, когда, где, как, зачем).


3. "Поддержание личной власти" (когда "вредные менеджеры" используют свое положение и коммуникации для манипуляции восприятием ситуации, укрепляя свою ценность и исключительность. Данные действия содержат, например, следующие ошибки управления:


2.1.3.2. Ошибка оценки итоговых результатов цикла управления.


4. "Маневрирование" (когда "вредные менеджеры" используют свободу действий, возникающую из хаоса, вводя изменения и подстраиваясь под новые условия без жесткой привязки к долгосрочным планам и ответственности). Данные действия содержат, например, следующие ошибки управления:


1.5.1.1.1. Потеря целей;

2.1.3.3. Опоздание оценки итоговых результатов цикла управления;

2.3.1.1. Отсутствие постановки целей;

2.3.1.5.2. Критерий занижен;

2.3.1.6.2. Целевое значение занижено.



Бюрократия в контексте темы управленческого хаоса


Одним из известных явлений, способствующих усилению управленческого хаоса, является бюрократия.Явление бюрократии можно определить как:

  • превышение адекватного уровня регулирования деятельности через правила и процедуры;
  • неадекватное превышение приоритетов вспомогательной деятельности и функций (формирующих неблокирующие частные результаты), над основной деятельностью, обеспечивающей получение целевого (блокирующего) результата.

Это приводит к неспособности системы адаптироваться к изменению условий деятельности. Забюрократизированная система управления в принципе не стремится адаптироваться к изменениям, ее задача — строгое исполнение утвержденных процедур. Это, в свою очередь, приводит к снижению результативности и эффективности управления (в пределе — до нуля).

Высокий уровень бюрократии может быть связан с систематическим допущением следующих ошибок управления:


1.1.1.1.1. Ошибка определения функционального запроса надсистемы к системе.

1.1.1.2.1. Ошибка определения ресурсов надсистемы, которые могут использоваться системой.

1.1.1.3.1. Ошибка определения ограничений надсистемы, влияющих на систему.

1.5.3.1.1. Неадекватный выбор структурного способа управления для объекта управления (контрольного/управляемого параметра).

1.5.3.2.1. Неадекватный выбор бесструктурного способа управления для объекта управления (контрольного/управляемого параметра).

1.5.3.3.1. Ошибочная концепция управления в балансировочном режиме.

1.5.3.3.2. Неполная концепция управления в балансировочном режиме.

1.5.3.4.1. Ошибочная концепция управления в режиме маневра.

1.5.3.4.2. Неполная концепция управления в режиме маневра.

1.5.4.1.2.2. Неоптимальный баланс между типами элементов (ядро, детерминанта, периферия).

1.5.4.1.2.3. Ошибка функционального состава элементов.

2.1.3.1. Отсутствие оценки итоговых результатов цикла управления.

2.1.3.2. Ошибка оценки итоговых результатов цикла управления.

2.1.4.1. Отсутствие актуализации полной функции управления по результатам управления.

2.1.4.2. Ошибки актуализации полной функция управления по результатам управления.

2.1.4.5. Отсутствие возврата к фазе проектирования системы (на этапе уточнения полной функции управления).

2.2.3.1. Отсутствие уточнения требований надсистемы перед очередным циклом (периодом) управления.

2.2.3.3. Опоздание уточнения требований надсистемы перед очередным циклом (периодом) управления.

2.3.4.3. Ошибка вектора управляющих воздействий.

2.3.4.3.1. Ошибочные концепции управления используются в векторе управляющих воздействий.

2.3.4.3.2. Ошибки параметров реализации концепций управления в векторе управляющих воздействий.

2.3.4.3.3. Ошибки в последовательности реализации концепций управления в векторе управляющих воздействий.

2.3.4.4. Неоптимальность вектора управляющих воздействий для достижения целей.

2.3.4.4.1. Неполные концепции управления используются в векторе управляющих воздействий.

2.3.4.4.2. Не указаны некоторые параметры реализации концепций управления в векторе управляющих воздействий.

2.3.4.4.3. Не указана последовательность реализации концепций управления в векторе управляющих воздействий.


Влияние системных принципов и законов на управленческий хаос


Решению задачи противодействия управленческому хаосу, помимо устранения причин и "симптомов" управленческих ошибок, способствует понимание системных принципов и законов, рассмотрению которых посвящена следующая часть статьи.


Продолжение

Третья часть


Третья часть — связь управленческого хаоса с системными принципами и законами.Приложение — Ошибки управления в контексте нарушения системных принципов (законов).